Gérer les chaînes d’approvisionnement dans un contexte de risque lié aux changements climatiques – 2e partie
Le Protocole des gaz à effet de serre[1] a décrit ce qui suit :
|
Champ d’application 1 |
Champ d’application 2 |
Champ d’application 3 |
|
Émissions directes provenant de sources détenues ou contrôlées par l’établissement déclarant. |
Émissions indirectes provenant de la production d’électricité achetée. |
Émissions indirectes qui ne sont pas couvertes dans le champ d’application 1 et qui se produisent en amont et en aval de la chaîne de valeur. |
Pour réduire les émissions du champ d’application 3 tout en atténuant les risques découlant des nouvelles politiques, il est essentiel que les entreprises établissent des relations stratégiques dans l’ensemble de leur chaîne d’approvisionnement.
À l’heure actuelle, les collaborations sont axées sur les chaînes d’approvisionnement en aval, ce qui laisse place à l’amélioration des chaînes d’approvisionnement en amont avec les fournisseurs et entre les concurrents et les entreprises complémentaires. Et pour les produits de base comme l’acier, la plupart des émissions se produisent en amont pendant la production.
C’est pourquoi les fabricants d’acier en amont se concentrent maintenant sur les collaborations qui leur permettront de diminuer les émissions associées à leurs produits. Des entreprises comme Algoma Steel convertissent les hauts fourneaux traditionnels en fours électriques à arc pour réduire les émissions[2], et les nouveaux acteurs de l’industrie sidérurgique, comme H2 Green Steel en Suède, redéfinissent la production de l’acier avec des usines entièrement intégrées, numérisées et automatisées qui utilisent de l’électricité sans combustibles fossiles[3].
Vers une économie circulaire
La gestion des émissions du champ d’application 3 exige également une transition vers une économie circulaire. L’économie circulaire est un système économique qui consiste à éliminer les déchets et à maintenir les produits et les matériaux en circulation en prolongeant les processus de réutilisation, de réparation, de reconditionnement et de recyclage[4].
Par exemple, la transition des véhicules à combustibles fossiles vers les véhicules électriques (VE) nécessite de nombreux métaux pour les batteries des VE. Comme les métaux entrant dans la fabrication des batteries sont limités, on constate une multiplication des initiatives visant le recyclage de ces matériaux partout dans le monde. En achetant des matières recyclées pour fabriquer leurs produits, les entreprises diminuent les GES qui auraient été émis lors de l’extraction et du traitement des nouveaux métaux.
Quelles collaborations stratégiques sont requises dans la chaîne d’approvisionnement pour soutenir un avenir à faible intensité en carbone?
Le cycle de vie du carbone d’un produit commence par l’extraction de la matière première et se poursuit jusqu’à la fabrication, la distribution, la maintenance et la fin de vie.
Conception : Il est important que les entreprises comprennent l’empreinte carbone de leurs produits et créent une culture qui priorise la conception, les améliorations et la mise à l’essai de technologies qui contribuent à réduire l’empreinte carbone. Les conceptions devraient intégrer des objectifs d’économie circulaire, comme le prolongement de la durée de vie des matériaux grâce à une composition améliorée, une réduction des déchets et la conception avec des industries parallèles pour le reconditionnement des matériaux.
Fabrication : Les usines de fabrication peuvent être regroupées au même endroit pour que les sous-produits d’une usine puissent devenir des intrants précieux pour une autre. Les partenariats entre le milieu universitaire et l’industrie stimulent l’innovation en matière d’ingénierie de pointe et de solutions minières. Par exemple, l’Advanced Sustainable Manufacturing Technologies (ASTUTE) permet l’échange de connaissances entre l’industrie et le milieu universitaire au moyen de projets de recherche collaboratifs.
Distribution : Le transport, l’entreposage et la distribution du matériel jouent un rôle fondamental dans le maintien d’une chaîne d’approvisionnement stable. Compte tenu de la dépendance aux combustibles fossiles des véhicules de transport, ce domaine présente un potentiel important de réduction des émissions. La refonte des réseaux de distribution, le rapprochement des fournisseurs, l’optimisation du volume et du poids des emballages et la réduction de l’intensité de carbone des flottes de véhicules sont des initiatives essentielles à la réduction des émissions.
Entretien : Il est également possible de réduire l’empreinte carbone d’un produit en élaborant des stratégies d’entretien et de réparation qui optimisent ou prolongent la durée de vie de l’équipement. Les entreprises qui ont mis en place ce genre d’initiatives estiment que la reconstruction de leurs équipements génère 70 % moins d’émissions que des remplacements à neuf[5]. Ce type de stratégie de gestion des actifs nécessite une collaboration avec les fournisseurs pour développer et fabriquer de l’équipement qui comprend des composants pouvant être reconstruits.
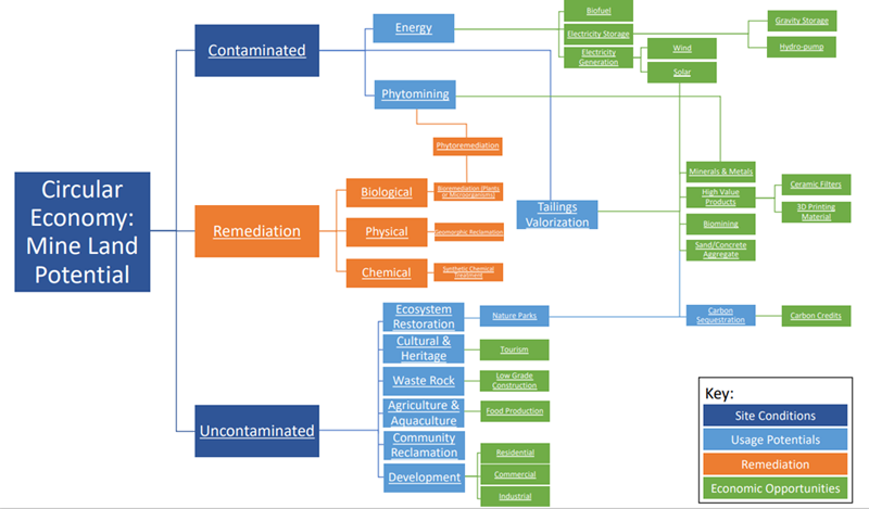
Fin de vie et deuxième vie : Dans l’exploitation minière, les sites contaminés, les sites non contaminés et les sites au stade de remise en état présentent tous des possibilités économiques[6].
Quelles collaborations sont requises pour atteindre la carboneutralité d’ici 2050?
De nombreuses entreprises ont l’intention d’atteindre la carboneutralité d’ici 2050, un objectif ambitieux qui nécessitera de repenser et de transformer les chaînes d’approvisionnement. La carboneutralité d’ici 2050 est le consensus scientifique international selon lequel les émissions de GES dans l’ensemble de la chaîne de valeur d’une entreprise doivent être équilibrées par des retraits pour limiter le réchauffement climatique à 1,5 degré Celsius. Les outils habituellement utilisés pour faire des gains d’efficacité ne suffiront plus. Il faudra accélérer les technologies novatrices, établir des relations symbiotiques et tirer parti des solutions fondées sur la nature.
Accélérer la technologie :
- Établir un bureau de gestion de projets pour les initiatives de décarbonisation.
- Adopter un nouveau logiciel qui fournit l’information requise pour suivre les émissions dans toute la chaîne d’approvisionnement.
- Gérer et élaborer des plans d’atténuation pour réduire les risques d’adoption précoce.
- Mettre en œuvre des technologies d’impression 3D afin que les pièces puissent être fabriquées pour un usage final local.
- Planifier l’électrification des actifs à forte intensité de GES.
- Remplacer les combustibles fossiles par des solutions de rechange à faibles émissions de carbone comme les biocarburants, l’hydrogène vert et l’électrification.
Établir des relations symbiotiques :
- Former des alliances avec des concurrents ou des industries complémentaires pour réduire les émissions et mieux gérer les coûts.
- Tirer parti des incitatifs gouvernementaux au développement des technologies propres, comme Technologies du développement durable Canada (TDDC).
- Soutenir les incubateurs d’entreprises écoresponsables et soutenir les initiatives locales dans votre écosystème.
Tirer parti des solutions fondées sur la nature :
- Accélérer la mise en œuvre de solutions fondées sur la nature pour renverser la tendance à la dégradation des ressources naturelles et réduire la perte de biodiversité tout en soutenant le développement économique avec des investissements financiers.
- Mettre en place des pièges de dioxyde de carbone dans divers systèmes naturels pour éliminer les GES. Par exemple, une entreprise peut aller au-delà de ce qui est prévu par la loi pour remettre en état un site minier et reboiser le terrain qui a servi de site minier.
Comment pouvons-nous vous aider?
Hatch peut fournir des solutions complètes de décarbonisation de la chaîne d’approvisionnement en élaborant un cadre d’alliance, en simulant et en modélisant différents scénarios pour évaluer l’incidence sur les activités, en élaborant un plan d’intégration de nouvelles technologies qui atténue les risques, et en collaborant avec les clients pour élaborer des stratégies de sélection et de diversification des fournisseurs.
En fondant nos offres de services sur les niveaux de décision et les échéanciers, nous ciblons des risques climatiques spécifiques, nous créons des solutions novatrices et nous encourageons les collaborations appropriées dans la chaîne d’approvisionnement. Cette approche globale comprend la stratégie et la feuille de route de la transformation, le soutien des transactions, l’évaluation de l’empreinte carbone et des risques, les plans opérationnels à moyen et à long terme, la gestion complète des actifs et l’efficacité opérationnelle.
Communiquez avec nous pour en savoir plus sur la façon dont Hatch peut répondre à vos besoins en matière de décarbonisation de la chaîne d’approvisionnement.
[1] Protocole des gaz à effet de serre
[2] 'Green steel' captures attention of Canadian steelmakers | CTV News
[3] Production d’acier vert – H2 Green Steelt
[4] Fondation Ellen Macarthur
[5] The Truck Keeps Rolling (teck.com)
[6] ccsi-circular-economy-mine-land-potential.pdf (columbia.edu)

Grecia Pacheco
Consultante, Groupe consultatif
Grecia Pacheco est une consultante tournée vers les objectifs et les clients. Elle possède plus de huit ans d’expérience dans des environnements dynamiques. Au cours de ces années dans l’industrie minière, elle a eu l’occasion de participer à des projets dans les domaines de la chaîne d’approvisionnement, de l’exploitation, de l’entretien, de la gestion des actifs et du marketing. Dans le cadre de ces projets, elle a aidé des organisations à améliorer leurs processus et à économiser des millions de dollars en optimisant leur gestion des stocks. Elle est titulaire d’un baccalauréat ès sciences de l’Université du Montana et d’une maîtrise en administration des affaires de l’Université de l’Alberta. Elle est une professionnelle agréée en matière de chaîne d’approvisionnement de l’APICS.

Julie Bourgault
Responsable, Directrice de la chaîne d’approvisionnement mondiale
Julie Bourgault est une dirigeante chevronnée qui compte plus de 20 ans d’expérience en services-conseils et dans un éventail de secteurs, notamment dans l’exploitation minière, l’aérospatiale, la fabrication et l’électricité. Son expérience professionnelle lui a permis d’acquérir une vision stratégique et une grande efficacité opérationnelle, et elle a travaillé sur de grands projets de transformation et de mise en œuvre de la stratégie « lean ». Elle s’efforce d’aider les clients à réfléchir et à mettre en œuvre leur modèle d’affaires et leurs méthodes de travail afin d’harmoniser rapidement leur vision stratégique avec leurs activités quotidiennes. Elle est reconnue comme une responsable collaborative douée pour la gestion de programmes complexes qui obtient toujours des résultats durables. Avant de se joindre à Hatch, elle était une partenaire associée chez Ernst & Young au Canada.